JavaScriptの使用を有効にしていない場合は、一部の機能が正確に動作しない恐れがあります。JavaScriptの使用を有効にしてください。
このページの本文へ移動する
Multilingual
文字サイズ
縮小
標準
拡大
組織で探す
サイトマップ
ホーム
消防本部
組織・施設
組織案内
組織案内
更新日:
2023年4月1日
ツイート
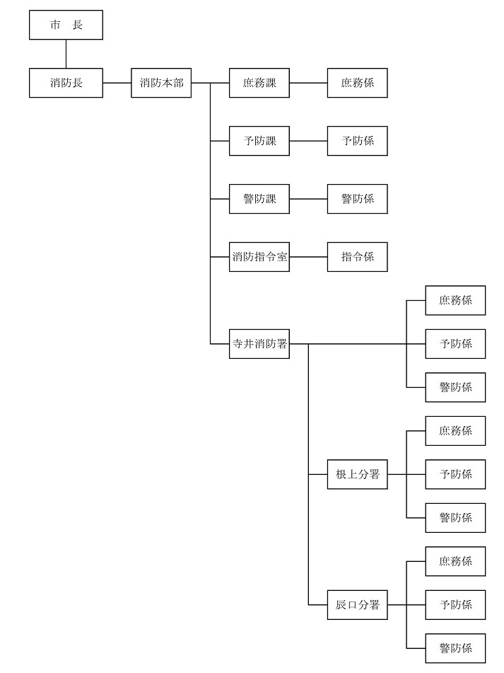
能美市消防本部 組織図
能美市消防本部 組織図
カテゴリー
組織・施設
消防本部
能美市消防本部ホーム
お知らせ・報告
119番通報のかけ方
災害情報・当番医
熱中症予防情報
組織・施設
申請・届出
活動記録
火災予防
救急救命講習
採用情報
公式ソーシャルメディア
イベント情報
消防団
能美市消防本部
〒923-1121
石川県能美市寺井町ク9番地1
電話番号:0761-58-6320
ファクス:0761-58-6299