目的
災害に強いまちづくりを目指し、共助の中核を担う 自主防災組織が行う地域防災体制の整備に対して補助金を交付するものである。
交付対象者
下記のいずれにも該当する自主防災組織を運営する町会又は町内会
1.当該町会の住民を構成員として組織されていること。
2.規約等が整備されていること。
3.防災訓練又は防災知識の啓発活動を目的とした事業を年1回以上実施していること。
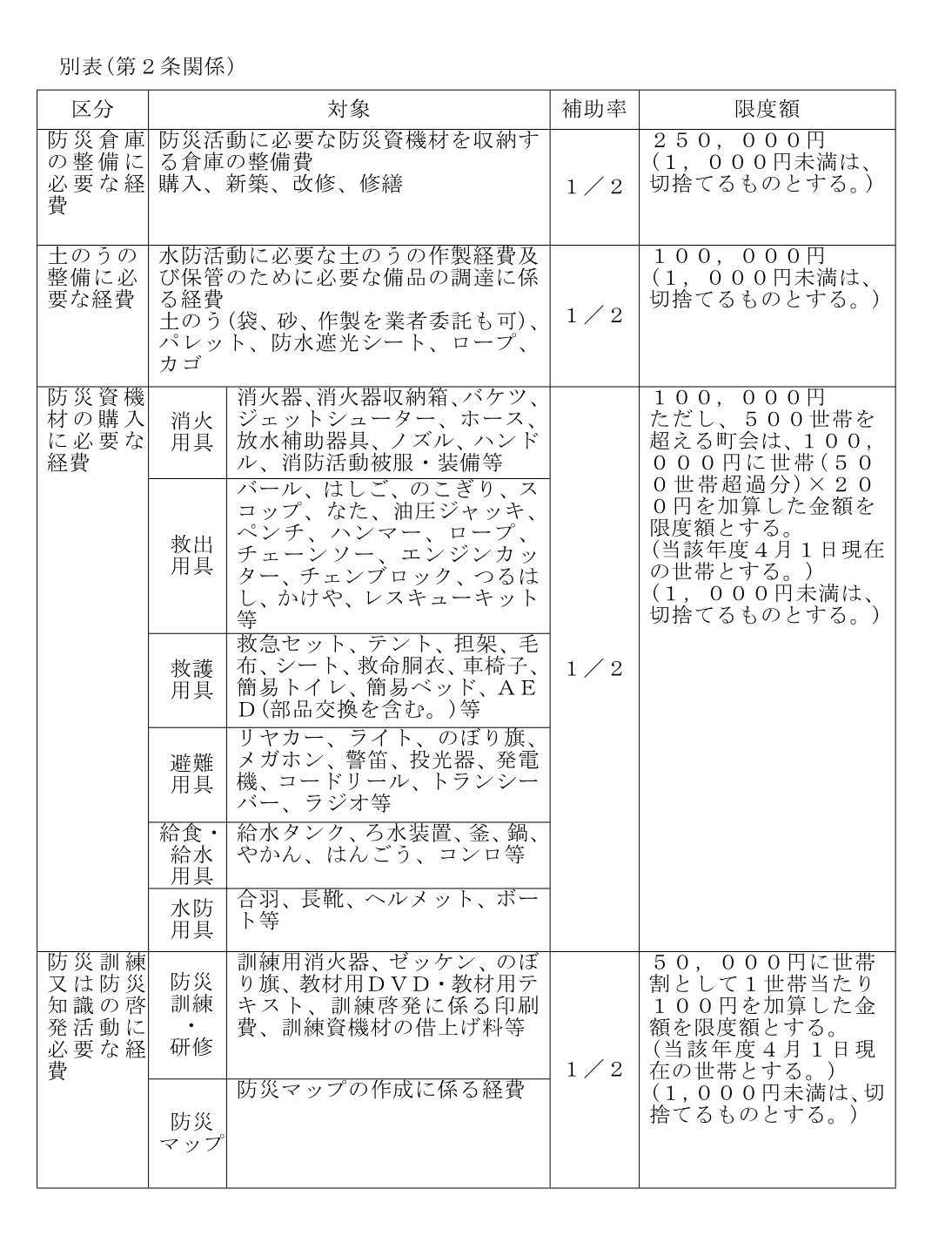
補助事業及び補助金の額
補助金の交付対象となる事業の区分及び補助金の額は、次の表のとおりとし、補助金の額に1,000円未満の端数があるときは、これを切り捨てるものとする。ただし、市長が特に必要と認めた場合は、予算の範囲内において補助金を交付する。
令和7年4月1日より新たな補助対象として、AEDの電極パッドやバッテリー等の消耗部品交換を追加。

・補助対象経費 Q&A
Q:体験型、参加型防災イベントのノウハウを持った外部講師を招いた実地訓練や啓発イベントの開催は補助対象ですか?
A:区分「防災訓練又は防災知識の啓発活動に必要な経費」の「防災訓練・研修」部分で補助対象となります。
補助回数
補助金の交付は、区分毎に1年度1回限りとする。
申請の流れ
(1)必要な添付書類とともに、交付申請書を危機管理課に提出してください。
(2)市から補助金交付及び額の決定を受けてから補助事業を行ってください。
(3)事業が終わってから、15日以内に必要な添付書類とともに、補助事業実績報告書を提出してください。
(4)市から補助金の確定通知を受けたら、補助金請求書を提出してください。
(5)市が町会・町内会の口座に補助金をお支払いします。